这份截图展示的是该 VPS 服务商的 “宽松模式”(Relaxed Mode) CPU 限制策略。这种策略通常出现在一些性价比型(如 HostHatch 或类似走大带宽/大容量路线)的商用 VPS 服务中,旨在防止个别用户长时间占满物理核心,影响母机稳定性。
简单来说,这是一个**“累积信用 + 阶梯限制”**的动态管理系统。以下是详细拆解:
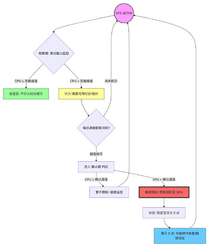
1. 核心逻辑:三阶段过滤
该策略通过三个层层递进的机制来决定是否限制你的 CPU 性能:
第一阶段:观察期(过滤掉“小动作”)
- 逻辑: 系统会以一个“滑动窗口”来监控你的 VM。
- 忽略统计阈值: 如果你的平均 CPU 使用率低于这个值(例如 1 核方案的 $\le 40%$),系统会认为这是正常空闲波动,不计入限制时长。
- 意义: 只要你的日常任务(如网页服务器、轻量脚本)保持在低负载,你永远不会触发限制。
第二阶段:消耗期(消耗“信用额度”)
- 逻辑: 一旦平均 CPU 超过忽略阈值,系统开始累计你的**“满载可用时长”**。
- 满载可用时长: 这是你每天(0点重置)可以“挥霍”的总能量池。例如 1 核用户每天有 45 分钟 的满载权限。
- 注意: 这里的“满载”是折算的。如果你以 50% 的负载运行,消耗速度会比 100% 满载慢。
第三阶段:确认期(正式“入刑”)
- 逻辑: 当你的“满载可用时长”耗尽后,系统进入确认期。
- 确认阈值: 如果在确认期(例如 7 分钟)内,你的平均 CPU 依然高于确认阈值(例如 $>52%$),限制就会生效。
- 惩罚: CPU 会被硬限制到 30%,并一直持续到次日凌晨 0 点重置。
2. 配置参数对比分析
从表格中可以看出一个趋势:核心数越多,监控越灵敏,但给的总额度更高。
| 配置 | 忽略/确认阈值 | 监控窗口(灵敏度) | 每日满载总时长 |
|---|---|---|---|
| 1 核 | 较宽松 (\le 40\%) | 7 分钟(反应慢) | 45 分钟 |
| 4 核 | 较严格 (\le 34\%) | 4 分钟(反应快) | 60 分钟 |
| 8 核 | 最严格 (\le 32\%) | 3 分钟(极灵敏) | 67.5 分钟 |
背后的逻辑: 多核用户的瞬时负载对母机影响更大,所以系统缩短了观察期(从 7 分钟缩短到 3 分钟),让你更快被系统“盯上”,但为了补偿,给的总使用时长稍微多一点。
3. 对你的实际影响与建议
根据你之前提到的 Proxmox 备份(PBS)、Docker 部署以及 加密代理等场景,这个策略的影响如下:
-
PBS 备份/Restic 加密: 这类任务通常是 CPU 密集型的。如果你在 1 核 VPS 上运行备份,一旦 CPU 飙升到 100%,你只有约 45 分钟 的“火力全开”时间。如果备份任务超过这个时长,你的 CPU 会在当天剩余时间被锁死在 30%,可能导致后续任务极慢。
-
建议: 使用
cpulimit或在 Docker 中设置cpus: 0.5等参数,将备份任务的瞬时负载压到“忽略阈值”以下,实现“细水长流”。 -
编译代码/安装大软件: 如果你习惯在 VPS 上直接编译(如 Rust 或 Go 项目),建议控制在 30-45 分钟内完成,否则会触发限制。
-
突发流量: 对于正常的网页访问或加密代理,这种“宽松模式”非常友好。因为它有 3-7 分钟的观察窗口,短时间的突发高负载(比如重启服务、加载大型应用)不会被记入惩罚。
总结
这是一个允许短期爆发,禁止长期占满的策略。
如果你发现你的任务经常导致 CPU 被锁定在 30%:
- 限速: 在应用层限制任务的 CPU 占用。
- 错峰: 将大负载任务分散到全天,利用重置时间。
- 升级: 核心数越多,虽然阈值严,但总时长(额度)更多。

